
Category
Mobile App
Client
SYNAPSYS LTD
Services
UI/UX Design
Introduction
Discover the future of international money transfers with Lanka Money Transfer (LMT). Breaking away from traditional methods, LMT introduces a game-changing mobile app, revolutionizing how Sri Lankan citizens abroad connect with their loved ones back home. The days of visiting exchange centers are behind us; LMT's mobile app brings simplicity and efficiency to the forefront, allowing users to send money from anywhere in the world with just a few taps. Bid farewell to queues and specific exchange company visits as LMT simplifies the entire process. The LMT app isn't just a tool; it's a transformative force that brings financial connections closer, fostering a modern, interconnected world. Welcome to the future, where sending money to Sri Lanka is as easy as tapping on your smartphone screen. Lanka Money Transfer – where innovation meets financial convenience.
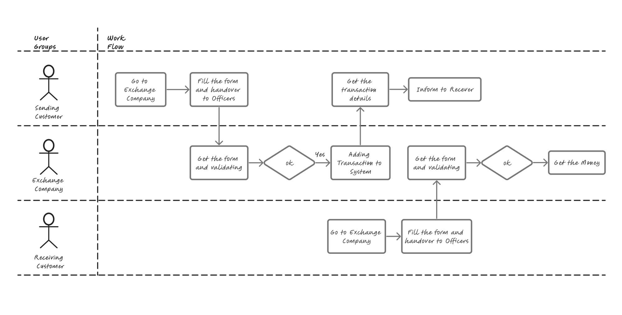
Current State Map
In the traditional landscape of money transfers, Sri Lankan workers abroad navigated a process that required them to visit partnered exchange centers physically. These centers facilitated the transfer, and recipients had to reach specific exchange companies to collect their funds. This conventional method, prevalent over the last decade, served its purpose, but with the evolving times, the need for a more efficient and accessible approach became evident.

Solution Blueprint
Enter the LMT mobile app, a game-changer in the world of money transfers. In response to the demand for a smarter, faster process, stakeholders decided to leverage the power of mobile technology. The LMT app enables users to seamlessly send money from anywhere in the world to Sri Lanka. By integrating their current credit cards, users can transfer funds to anyone with a local bank account, irrespective of whether they share the same bank or not. This forward-thinking solution not only simplifies the process but also caters to the diverse needs of users, making international money transfers more accessible, efficient, and secure. Welcome to a new era of financial convenience with Lanka Money Transfer.

Wireframe
Imagine navigating the Lanka Money Transfer (LMT) app as a seamless journey in financial connectivity. The wireframe for this innovative mobile application is meticulously designed to ensure an intuitive and user-friendly experience.

* All Designs and Digrams Not Inclueded * The Brand logo owners retain the copyrights to their respective brand logos.