

Category
Mobile App
Client
DriveOne PVT LTD.
Services
UI/UX Engineering
Introduction
Introducing DriveOne, the pinnacle of automotive service and Audi-approved excellence. In our commitment to providing unparalleled support, we're thrilled to unveil our upcoming mobile app, poised to redefine your roadside assistance experience.No more lengthy phone calls – with DriveOne's intuitive app, customers can seamlessly request assistance at their convenience. Pinpoint your exact location on a map, describe vehicle symptoms, and watch as our expert team is dispatched with precision and efficiency.At DriveOne, we believe in combining cutting-edge technology with automotive expertise. Our app ensures transparent communication, enabling us to address your vehicle issues promptly and comprehensively. Embrace the future of on-the-go support – Drive with confidence, DriveOne.
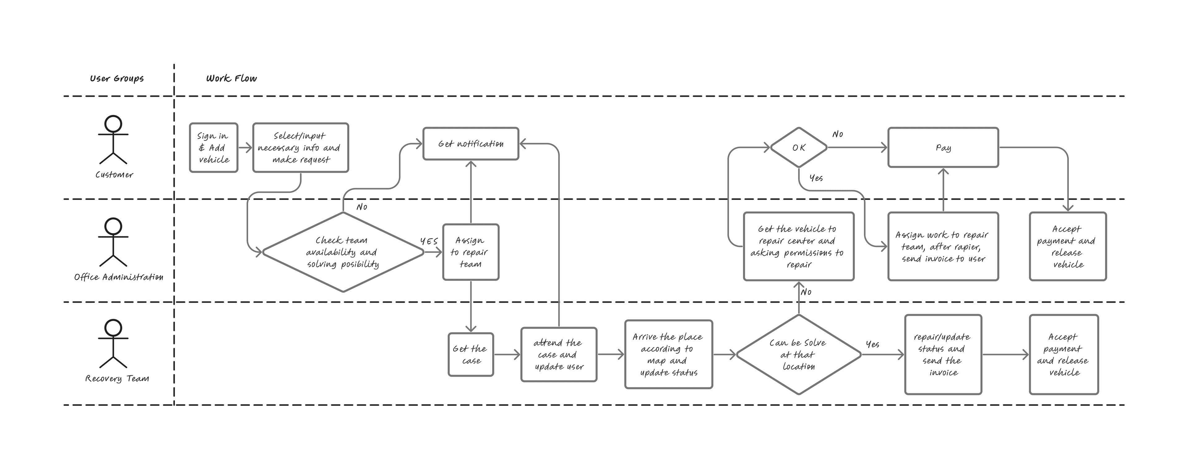
Current State Map
Collaborative discussions with the product owner played a pivotal role in shaping the project's direction, particularly in the constructive development of the current state map. During these insightful conversations, a collective understanding emerged, laying a solid foundation for the subsequent phases of the project. Furthermore, the identification of four distinct user groups,
- • Clients
- • Recovery Team
- • Administration
- • Repair Team

User Persona
The UX design responsibilities rested solely with one professional — the UX Designer. As the singular practitioner, this individual engaged in discussions with the product owner, identified user groups, and crafted detailed personas. Through this process, they discerned pain points, goals, and needs, contributing substantially to the project's user-centric design and development approach. This singular commitment emphasizes the UX Designer's proficiency and dedication in steering the project toward an optimal user experience.

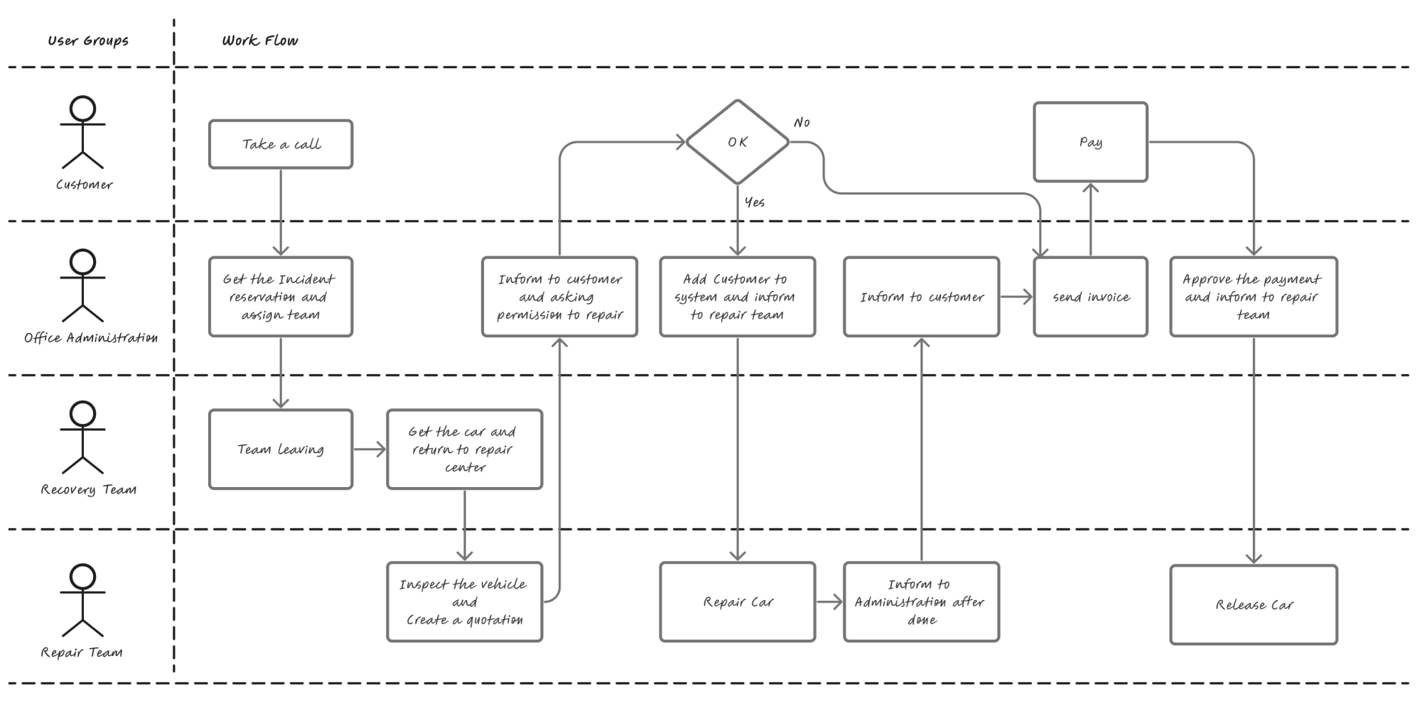
Solution Blueprint
I took the initiative to create a solution blueprint and map out user journeys under the defined business requirements. This involved a meticulous process of aligning the solution with overarching business objectives and addressing specific user needs. Crafting these essential documents was a strategic step to ensure a user-centric design and successful project outcomes.

Wireframe
I initiated the design phase by creating a wireframe, presenting it to the product owner for review. Following a round of problem validations, I incorporated necessary changes to the flow. Upon re-presenting the updated wireframe, I successfully obtained confirmation for the UI implementation, ensuring alignment with project goals and stakeholder expectations.

* All Designs and Digrams Not Inclueded * The Brand logo owners retain the copyrights to their respective brand logos.